中车株洲电力机车研究所有限公司
来源:伟德国际1946bv官网 发布时间:2022-05-19 点击数:
单位简介
中车株洲电力机车研究所有限公司(简称中车株洲所)始创于1959年,历经60余年改革发展,坚持以科技为先导,以创新为旗帜,促进产业快速成长,2021年销售收入达361亿元。
创新之路,领跑不息。中车株洲所已构建完成在轨道交通装备牵引传动与控制系统领域的自主创新研发平台,拥有了成熟先进的电气系统集成、变流及控制、电力电子器件、高分子复合材料工程化应用、列车运行控制、电动工程机械及其电气控制、高分子复合材料工程化应用、电动汽车整车集成及关键部件、通信与信息化应用等关键核心技术,同步实现了设计、制造与试验平台的完整打造。
产业化之路,矫健豪迈。中车株洲所已形成了“电气传动与自动化、高分子复合材料应用、新能源装备、电力电子(基础)器件”四大产业板块,十大业务主体,旗下拥有两家上市公司,十一个国家级科技创新平台、三个企业博士后科研工作站。
国际化之路,英姿飒爽。中车株洲所相继收购英国丹尼克斯公司、澳大利亚代尔克公司、全球领先汽车零部件供应商德国BOGE公司、全球第二大深海机器人公司SMD。目前,已拥有五个海外技术研发中心、十一家境外分(子)公司。
辉煌还在续写,梦想永远相伴。中车株洲所将矢志成为“技术引领、行业一流、跨界经营,高端、高效、高质量”的国际化产业集团。
招聘简章
一、公司介绍
中车株洲电力机车研究所有限公司(简称中车株洲所)始创于1959年,历经60余年改革发展,坚持以科技为先导,以创新为旗帜,促进产业快速成长,2021年销售收入达361亿元。
创新之路,领跑不息。中车株洲所已构建完成在轨道交通装备牵引传动与控制系统领域的自主创新研发平台,拥有了成熟先进的电气系统集成、变流及控制、电力电子器件、高分子复合材料工程化应用、列车运行控制、电动工程机械及其电气控制、高分子复合材料工程化应用、电动汽车整车集成及关键部件、通信与信息化应用等关键核心技术,同步实现了设计、制造与试验平台的完整打造。
产业化之路,矫健豪迈。中车株洲所已形成了“电气传动与自动化、高分子复合材料应用、新能源装备、电力电子(基础)器件”四大产业板块,十大业务主体,旗下拥有两家上市公司,十一个国家级科技创新平台、三个企业博士后科研工作站。
国际化之路,英姿飒爽。中车株洲所相继收购英国丹尼克斯公司、澳大利亚代尔克公司、全球领先汽车零部件供应商德国BOGE公司、全球第二大深海机器人公司SMD。目前,已拥有五个海外技术研发中心、十一家境外分(子)公司。
辉煌还在续写,梦想永远相伴。中车株洲所将矢志成为“技术引领、行业一流、跨界经营,高端、高效、高质量”的国际化产业集团。
二、招聘要求
1.学历要求
统招2022届毕业生博士研究生、硕士研究生、本科生。
2. 岗位类别
研发类、工艺类、营销类、供应链类、管理类
3. 工作地点
株洲、长沙、重庆、宁波、西安、上海、北京等
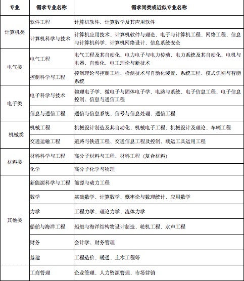
4.专业需求

三、空中宣讲会
视频链接地址:https://xjh.zhaopin.com/show/7992
四、应聘基本流程
第一步:网申/微信投递简历
PC端请登录:http://crrczzs.zhiye.com/
第二步:笔试(线上测评)
第三步:一面(现场/视频面试)
第四步:二面(现场/视频面试)
第五步:录用
五、联系方式
校园招聘全国统一咨询电话: 0731-28498087
中车株洲电力机车研究所有限公司