智时代·赢未来
潍柴动力2022年春季校园招聘简章
企业简介
潍柴创建于1946年,全球拥有员工10万人;2021年营业收入超过3000亿元,名列中国机械工业百强企业第1位,世界500强。
在全球拥有动力系统、汽车业务、工程机械、智能物流、农业装备、海洋交通装备等六大业务板块。
拥有内燃机可靠性国家重点实验室、国家燃料电池技术创新中心等国家级研发平台,获得国家科技进步一等奖2项。
获得国家引才引智示范基地称号,始终坚持人力资源是第一资源,人才工程是潍柴的第一工程,面向海内外高等院校招贤纳士。
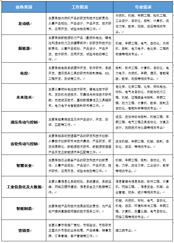
招聘岗位及要求


薪酬福利
基本薪酬:本科10-18万元/年
硕士12-24万元/年
博士30-40万元/年
保险:六险两金一保
住房:本硕1年免费周转公寓+18个月租房补贴+购房激励(本科8万元、硕士10万元)
博士2年周转套房+税后10万元安家费+税后50万元购房激励
政府补贴:
生活补助:分三年发放,本科2.52万元、硕士6.48万元、博士22.8万元
安居保障:一次性发放,本科7万元、硕士10万元、博士30万元
招聘流程

潍柴动力股份有限公司
2022年4月